2月15日,ac米兰官方网站动物科技学院苏勇教授和余凯凡副教授课题组在《Gut microbes》发表了题为“Time-restricted feeding promotes glucagon-like peptide-1 secretion and regulates appetite via tryptophan metabolism of gutLactobacillusin pigs”的研究论文,该文揭示了限时饲喂模式通过肠道乳酸菌的色氨酸代谢影响生长猪GLP-1分泌和食欲调节的新机制。

限时饲喂是一种将每天的进食时间限制在4到12小时内的进食模式。研究表明,这种进食模式能够显著改善人类和动物的代谢健康,并参与调节食欲,避免在不恰当的时间进食加重代谢负担,然而限时饲喂参与食欲调控的机制尚不完全明确。消化道是动物第一个接收到进食信号的器官,同时也是机体内分泌细胞分布数量最多的组织。肠道微生物及其代谢产物能够感知进食行为,并参与调节胃肠激素的分泌,从而传递机体的饱腹信号,参与食欲的调控。值得注意的是,靶向GLP-1(胰高血糖素样肽-1)相关通路被认为是治疗暴饮暴食的潜在有效策略。然而,GLP-1由远端肠道内分泌细胞分泌后,会迅速被二肽基肽酶-4(DPP-4)降解,这限制了其在体内的生理活性。除了DPP-4抑制剂和GLP-1受体激动剂外,肠道内分泌细胞的数量和功能与内源性GLP-1的分泌水平密切相关。此外,肠道微生物及其代谢产物在调节肠道干细胞的分化以及内分泌细胞分泌胃肠激素方面发挥着重要作用。然而,限时饲喂能否通过调节肠道微生物进而影响内源性GLP-1的分泌尚不清楚。
本研究以生长猪为模型进行限时饲喂试验,监测生长猪的采食行为,采集下丘脑组织进行转录组学测序,检测下丘脑与血清中胃肠激素的水平,明确限时饲喂影响生长猪采食行为的表型。结果发现,限时饲喂能够影响长期食欲的调节,具体表现为采食量减少、每日进食时间缩短、下丘脑和血清中GLP-1的水平升高,以及下丘脑奖赏相关通路受到抑制。为了进一步探究影响GLP-1水平升高的潜在因素,对回肠和结肠组织进行肠道干细胞和分泌型细胞的标志基因进行检测,利用宏基因组学测序和代谢组学测序技术对肠道微生物及其代谢物进行测定,挖掘介导微生物-宿主相互作用的关键分子。结果发现,与自由采食(ALF)相比,早间限时饲喂(eTRF)能够增加结肠内分泌细胞的数量,促进肠道内Lactobacillus定植,影响微生物色氨酸代谢,提高代谢物吲哚-3-乳酸(ILA)的水平。

图1 限时饲喂对猪结肠微生物和色氨酸代谢物的影响
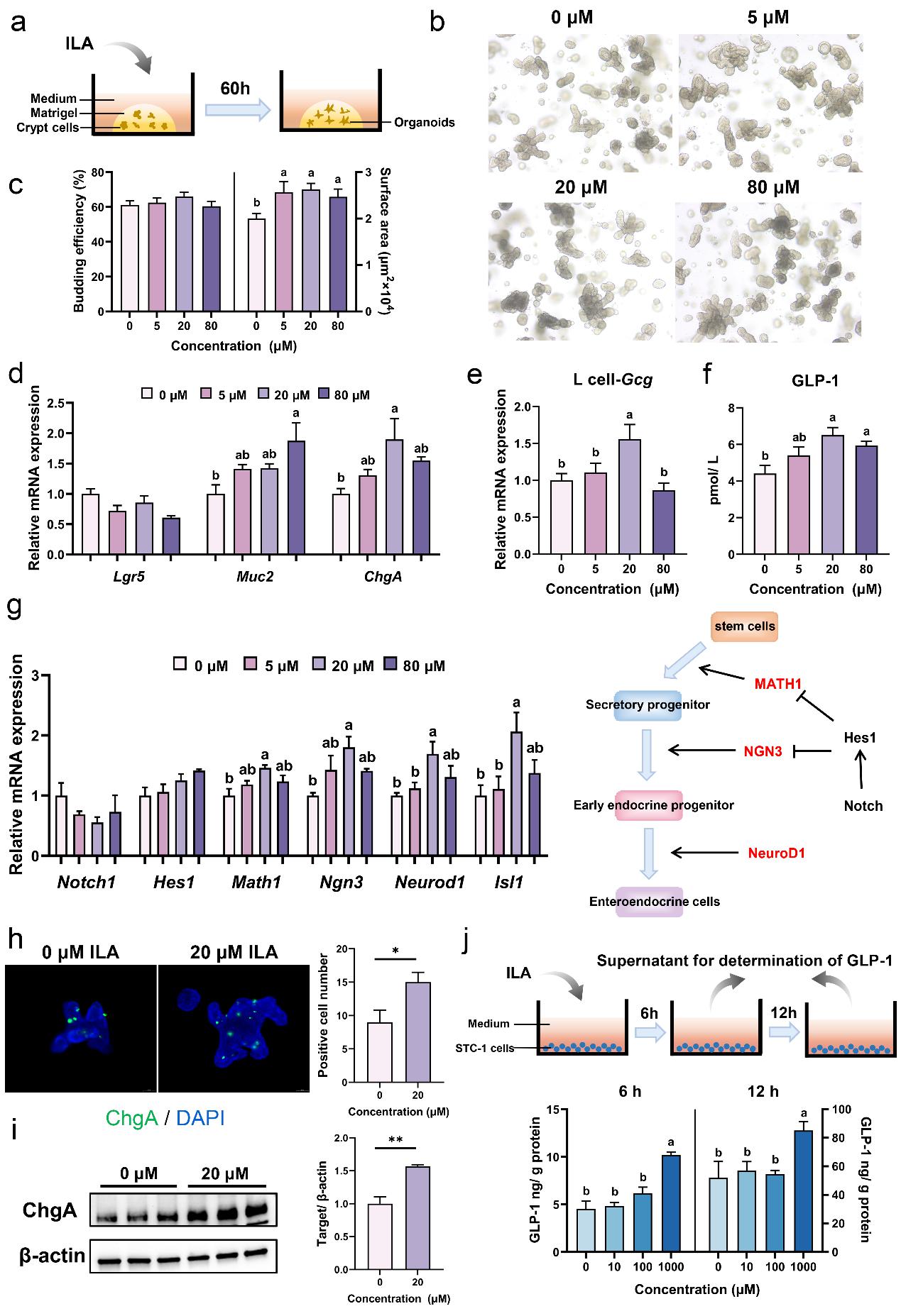
值得注意的是,在日粮中添加ILA能够增加仔猪血清中GLP-1的水平。为了进一步探究ILA影响GLP-1分泌的分子机制,在体外建立猪肠道类器官模型和培养肠道内分泌细胞。结果发现,ILA能够促进肠道干细胞分化形成肠道内分泌细胞,进而促进GLP-1水平的升高,但ILA在生理浓度下并不能够有效促进肠道内分泌细胞分泌GLP-1。这些结果提示,限时饲喂能够通过调节Lactobacillus的定植和微生物色氨酸代谢,促进肠道干细胞向肠道内分泌细胞的分化,提高GLP-1的水平,进而抑制长期的食欲。该研究为深入理解饮食模式与食欲调节之间的复杂相互关系提供了新的视角和理论依据。

图2 吲哚-3-乳酸对肠道干细胞分化和GLP-1分泌的影响

图3 限时饲喂影响生长猪食欲调节的微生物学机制
ac米兰官方网站为该论文的唯一署名单位和通讯单位,博士生李丘轲为论文第一作者,苏勇教授和余凯凡副教授为论文共同通讯作者,朱伟云教授指导了该项研究,硕士生谭鼎和熊士杰参与了该研究。该研究得到了国家自然科学基金地区联合重点项目、面上项目(U21A20245, 32072688)和国家重点研发计划项目(2023YFD1301304, 2022YFD1300402)的资助。
全文链接:https://doi.org/10.1080/19490976.2025.2467185
阅读次数:551
【 转载本网文章请注明出处 】